Dfd Level 1 For Attendance System

It shows the all user module who operate the system.
Dfd level 1 for attendance system. Definition and example with explanation. What is dfd what are the use of dfd why dfd implementations of dfd first level dfd subsystem dfd process of system. The framework is worked at a towering level of effectiveness and every last trace of the educators. Data flow diagram examples.
0 login d1 user details login instructo r view details login faculty stores data enter student attendance login. Student attendance management system dfd you can edit this template and create your own diagram. Creately diagrams can be exported and added to word ppt powerpoint excel visio or any other document. Admin do all activities after login to system.
The student attendance management system data flow diagram shows there are three users to run the system admin staff and student. May 19 2016 at. The context level data flow diagram dfd is describe the whole system. Download attendance management system vb net project with dfd and.
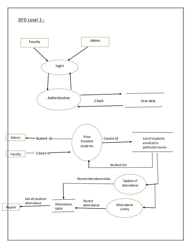
First level dfd 1st level of attendance management system shows how the system is divided into sub systems processes each of which deals with one or more of the data flows to or from an external agent and which together provide all of the functionality of the attendance management system system as a whole. The o level dfd describe the all user modules who run the system. First level data flow diagram 1st level dfd of attendance management system. When it comes to simple data flow diagram examples context one has the top place.
Use pdf export for high quality prints and svg export for large sharp images or embed your diagrams anywhere with the creately viewer. 2 replies to attendance management system vb net project with dfd and er diagrams krishnakant garg says. First level data flow diagram 1st level dfd of employee attendance system. Context data flow diagram also called level 0 diagram uses only one process to represent the functions of the entire system.
Data flow diagram part 1 duration. First level dfd 1st level of employee attendance system shows how the system is divided into sub systems processes each of which deals with one or more of the data flows to or from an external agent and which together provide all of the functionality of the employee attendance system system as a whole. 0 level dfd for student management system project. Below context level data flow diagram of student management system project shows the one admin user can operate the system.
Context data flow diagram.